全心思齐网

2021年大秦铁路派息时间?


具体时间我也没找到,按照以往的分红时间,个人预测在六月底到七月十五以前。

匿名回答于2023-10-01 23:34:06


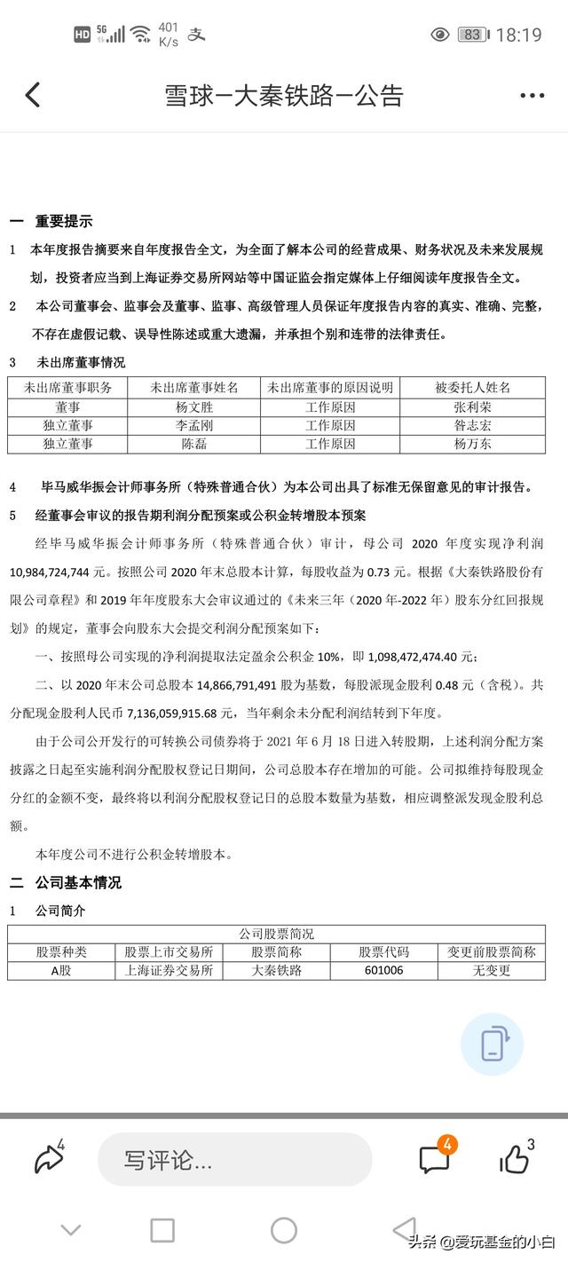
大秦铁路6月30日公布2021年年度分红实施方案:以148.67亿股股本为基数,向全体股东每10股派发现金红利4.8元(含税,税后4.32元),合计派发现金红利总额为71.36亿元。

本次权益分派股权登记日为2022年7月6日,除权除息日为2022年7月7日。

大秦铁路2021年年报显示,截止2021年12月31日,公司的营业总收入786.82亿元。

匿名回答于2023-09-24 11:29:53


相关知识问答